
Your entire codebase as Claude's context
Claude Context is an MCP plugin that adds semantic code search to Claude Code and other AI coding agents, giving them deep context from your entire codebase.
🧠 Your Entire Codebase as Context: Claude Context uses semantic search to find all relevant code from millions of lines. No multi-round discovery needed. It brings results straight into the Claude's context.
💰 Cost-Effective for Large Codebases: Instead of loading entire directories into Claude for every request, which can be very expensive, Claude Context efficiently stores your codebase in a vector database and only uses related code in context to keep your costs manageable.
🚀 Demo
Model Context Protocol (MCP) allows you to integrate Claude Context with your favorite AI coding assistants, e.g. Claude Code.
Quick Start
Prerequisites
Get a free vector database on Zilliz Cloud 👈
Claude Context needs a vector database. You can sign up on Zilliz Cloud to get an API key.

Copy your Personal Key to replace your-zilliz-cloud-api-key in the configuration examples.
Get OpenAI API Key for embedding model
You need an OpenAI API key for the embedding model. You can get one by signing up at OpenAI.
Your API key will look like this: it always starts with sk-.
Copy your key and use it in the configuration examples below as your-openai-api-key.
Configure MCP for Claude Code
System Requirements:
- Node.js >= 20.0.0 and < 24.0.0
Claude Context is not compatible with Node.js 24.0.0, you need downgrade it first if your node version is greater or equal to 24.
Configuration
Use the command line interface to add the Claude Context MCP server:
claude mcp add claude-context \
-e OPENAI_API_KEY=sk-your-openai-api-key \
-e MILVUS_TOKEN=your-zilliz-cloud-api-key \
-- npx @zilliz/claude-context-mcp@latest
See the Claude Code MCP documentation for more details about MCP server management.
Other MCP Client Configurations
OpenAI Codex CLI
Codex CLI uses TOML configuration files:
-
Create or edit the
~/.codex/config.tomlfile. -
Add the following configuration:
# IMPORTANT: the top-level key is `mcp_servers` rather than `mcpServers`.
[mcp_servers.claude-context]
command = "npx"
args = ["@zilliz/claude-context-mcp@latest"]
env = { "OPENAI_API_KEY" = "your-openai-api-key", "MILVUS_TOKEN" = "your-zilliz-cloud-api-key" }
# Optional: override the default 10s startup timeout
startup_timeout_ms = 20000
- Save the file and restart Codex CLI to apply the changes.
Gemini CLI
Gemini CLI requires manual configuration through a JSON file:
- Create or edit the
~/.gemini/settings.jsonfile. - Add the following configuration:
{
"mcpServers": {
"claude-context": {
"command": "npx",
"args": ["@zilliz/claude-context-mcp@latest"],
"env": {
"OPENAI_API_KEY": "your-openai-api-key",
"MILVUS_TOKEN": "your-zilliz-cloud-api-key"
}
}
}
}
- Save the file and restart Gemini CLI to apply the changes.
Qwen Code
Create or edit the ~/.qwen/settings.json file and add the following configuration:
{
"mcpServers": {
"claude-context": {
"command": "npx",
"args": ["@zilliz/claude-context-mcp@latest"],
"env": {
"OPENAI_API_KEY": "your-openai-api-key",
"MILVUS_ADDRESS": "your-zilliz-cloud-public-endpoint",
"MILVUS_TOKEN": "your-zilliz-cloud-api-key"
}
}
}
}
Cursor
Go to: Settings -> Cursor Settings -> MCP -> Add new global MCP server
Pasting the following configuration into your Cursor ~/.cursor/mcp.json file is the recommended approach. You may also install in a specific project by creating .cursor/mcp.json in your project folder. See Cursor MCP docs for more info.
{
"mcpServers": {
"claude-context": {
"command": "npx",
"args": ["-y", "@zilliz/claude-context-mcp@latest"],
"env": {
"OPENAI_API_KEY": "your-openai-api-key",
"MILVUS_ADDRESS": "your-zilliz-cloud-public-endpoint",
"MILVUS_TOKEN": "your-zilliz-cloud-api-key"
}
}
}
}
Void
Go to: Settings -> MCP -> Add MCP Server
Add the following configuration to your Void MCP settings:
{
"mcpServers": {
"code-context": {
"command": "npx",
"args": ["-y", "@zilliz/claude-context-mcp@latest"],
"env": {
"OPENAI_API_KEY": "your-openai-api-key",
"MILVUS_ADDRESS": "your-zilliz-cloud-public-endpoint",
"MILVUS_TOKEN": "your-zilliz-cloud-api-key"
}
}
}
}
Claude Desktop
Add to your Claude Desktop configuration:
{
"mcpServers": {
"claude-context": {
"command": "npx",
"args": ["@zilliz/claude-context-mcp@latest"],
"env": {
"OPENAI_API_KEY": "your-openai-api-key",
"MILVUS_ADDRESS": "your-zilliz-cloud-public-endpoint",
"MILVUS_TOKEN": "your-zilliz-cloud-api-key"
}
}
}
}
Windsurf
Windsurf supports MCP configuration through a JSON file. Add the following configuration to your Windsurf MCP settings:
{
"mcpServers": {
"claude-context": {
"command": "npx",
"args": ["-y", "@zilliz/claude-context-mcp@latest"],
"env": {
"OPENAI_API_KEY": "your-openai-api-key",
"MILVUS_ADDRESS": "your-zilliz-cloud-public-endpoint",
"MILVUS_TOKEN": "your-zilliz-cloud-api-key"
}
}
}
}
VS Code
The Claude Context MCP server can be used with VS Code through MCP-compatible extensions. Add the following configuration to your VS Code MCP settings:
{
"mcpServers": {
"claude-context": {
"command": "npx",
"args": ["-y", "@zilliz/claude-context-mcp@latest"],
"env": {
"OPENAI_API_KEY": "your-openai-api-key",
"MILVUS_ADDRESS": "your-zilliz-cloud-public-endpoint",
"MILVUS_TOKEN": "your-zilliz-cloud-api-key"
}
}
}
}
Cherry Studio
Cherry Studio allows for visual MCP server configuration through its settings interface. While it doesn't directly support manual JSON configuration, you can add a new server via the GUI:
- Navigate to Settings → MCP Servers → Add Server.
- Fill in the server details:
- Name:
claude-context - Type:
STDIO - Command:
npx - Arguments:
["@zilliz/claude-context-mcp@latest"] - Environment Variables:
OPENAI_API_KEY:your-openai-api-keyMILVUS_ADDRESS:your-zilliz-cloud-public-endpointMILVUS_TOKEN:your-zilliz-cloud-api-key
- Name:
- Save the configuration to activate the server.
Cline
Cline uses a JSON configuration file to manage MCP servers. To integrate the provided MCP server configuration:
-
Open Cline and click on the MCP Servers icon in the top navigation bar.
-
Select the Installed tab, then click Advanced MCP Settings.
-
In the
cline_mcp_settings.jsonfile, add the following configuration:
{
"mcpServers": {
"claude-context": {
"command": "npx",
"args": ["@zilliz/claude-context-mcp@latest"],
"env": {
"OPENAI_API_KEY": "your-openai-api-key",
"MILVUS_ADDRESS": "your-zilliz-cloud-public-endpoint",
"MILVUS_TOKEN": "your-zilliz-cloud-api-key"
}
}
}
}
- Save the file.
Augment
To configure Claude Context MCP in Augment Code, you can use either the graphical interface or manual configuration.
A. Using the Augment Code UI
-
Click the hamburger menu.
-
Select Settings.
-
Navigate to the Tools section.
-
Click the + Add MCP button.
-
Enter the following command:
npx @zilliz/claude-context-mcp@latest -
Name the MCP: Claude Context.
-
Click the Add button.
B. Manual Configuration
- Press Cmd/Ctrl Shift P or go to the hamburger menu in the Augment panel
- Select Edit Settings
- Under Advanced, click Edit in settings.json
- Add the server configuration to the
mcpServersarray in theaugment.advancedobject
"augment.advanced": {
"mcpServers": [
{
"name": "claude-context",
"command": "npx",
"args": ["-y", "@zilliz/claude-context-mcp@latest"],
"env": {
"OPENAI_API_KEY": "your-openai-api-key",
"MILVUS_ADDRESS": "your-zilliz-cloud-public-endpoint",
"MILVUS_TOKEN": "your-zilliz-cloud-api-key"
}
}
]
}
Roo Code
Roo Code utilizes a JSON configuration file for MCP servers:
-
Open Roo Code and navigate to Settings → MCP Servers → Edit Global Config.
-
In the
mcp_settings.jsonfile, add the following configuration:
{
"mcpServers": {
"claude-context": {
"command": "npx",
"args": ["@zilliz/claude-context-mcp@latest"],
"env": {
"OPENAI_API_KEY": "your-openai-api-key",
"MILVUS_ADDRESS": "your-zilliz-cloud-public-endpoint",
"MILVUS_TOKEN": "your-zilliz-cloud-api-key"
}
}
}
}
- Save the file to activate the server.
Zencoder
Zencoder offers support for MCP tools and servers in both its JetBrains and VS Code plugin versions.
- Go to the Zencoder menu (...)
- From the dropdown menu, select
Tools - Click on the
Add Custom MCP - Add the name (i.e.
Claude Contextand server configuration from below, and make sure to hit theInstallbutton
{
"command": "npx",
"args": ["@zilliz/claude-context-mcp@latest"],
"env": {
"OPENAI_API_KEY": "your-openai-api-key",
"MILVUS_ADDRESS": "your-zilliz-cloud-public-endpoint",
"MILVUS_TOKEN": "your-zilliz-cloud-api-key"
}
}
- Save the server by hitting the
Installbutton.
LangChain/LangGraph
For LangChain/LangGraph integration examples, see this example.
Other MCP Clients
The server uses stdio transport and follows the standard MCP protocol. It can be integrated with any MCP-compatible client by running:
npx @zilliz/claude-context-mcp@latest
Usage in Your Codebase
-
Open Claude Code
cd your-project-directory claude -
Index your codebase:
Index this codebase -
Check indexing status:
Check the indexing status -
Start searching:
Find functions that handle user authentication
🎉 That's it! You now have semantic code search in Claude Code.
Environment Variables Configuration
For more detailed MCP environment variable configuration, see our Environment Variables Guide.
Using Different Embedding Models
To configure custom embedding models (e.g., text-embedding-3-large for OpenAI, voyage-code-3 for VoyageAI), see the MCP Configuration Examples for detailed setup instructions for each provider.
File Inclusion & Exclusion Rules
For detailed explanation of file inclusion and exclusion rules, and how to customize them, see our File Inclusion & Exclusion Rules.
Available Tools
1. index_codebase
Index a codebase directory for hybrid search (BM25 + dense vector).
2. search_code
Search the indexed codebase using natural language queries with hybrid search (BM25 + dense vector).
3. clear_index
Clear the search index for a specific codebase.
4. get_indexing_status
Get the current indexing status of a codebase. Shows progress percentage for actively indexing codebases and completion status for indexed codebases.
📊 Evaluation
Our controlled evaluation demonstrates that Claude Context MCP achieves ~40% token reduction under the condition of equivalent retrieval quality. This translates to significant cost and time savings in production environments. This also means that, under the constraint of limited token context length, using Claude Context yields better retrieval and answer results.

For detailed evaluation methodology and results, see the evaluation directory.
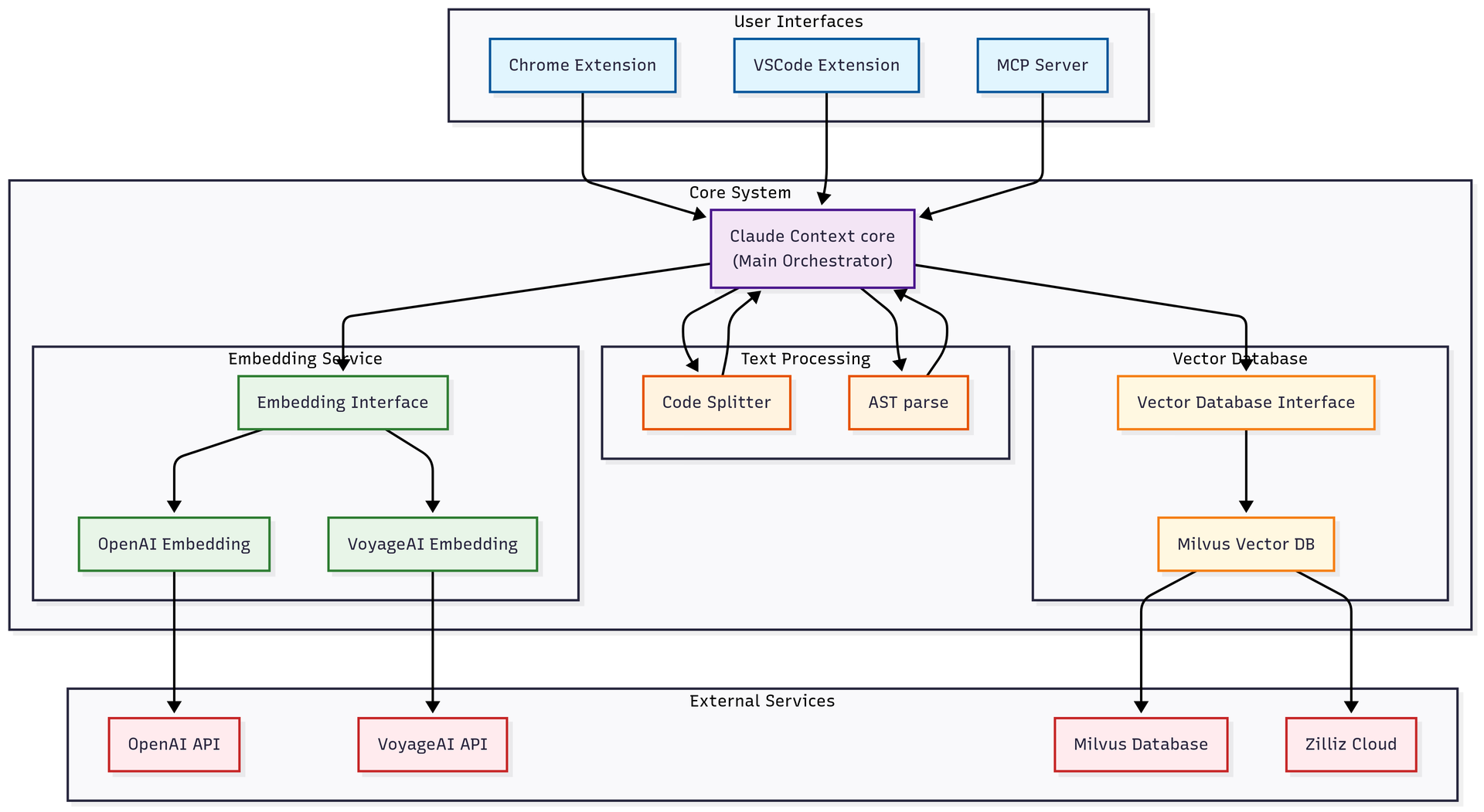
🏗️ Architecture

🔧 Implementation Details
- 🔍 Hybrid Code Search: Ask questions like "find functions that handle user authentication" and get relevant, context-rich code instantly using advanced hybrid search (BM25 + dense vector).
- 🧠 Context-Aware: Discover large codebase, understand how different parts of your codebase relate, even across millions of lines of code.
- ⚡ Incremental Indexing: Efficiently re-index only changed files using Merkle trees.
- 🧩 Intelligent Code Chunking: Analyze code in Abstract Syntax Trees (AST) for chunking.
- 🗄️ Scalable: Integrates with Zilliz Cloud for scalable vector search, no matter how large your codebase is.
- 🛠️ Customizable: Configure file extensions, ignore patterns, and embedding models.
Core Components
Claude Context is a monorepo containing three main packages:
@zilliz/claude-context-core: Core indexing engine with embedding and vector database integration- VSCode Extension: Semantic Code Search extension for Visual Studio Code
@zilliz/claude-context-mcp: Model Context Protocol server for AI agent integration
Supported Technologies
- Embedding Providers: OpenAI, VoyageAI, Ollama, Gemini
- Vector Databases: Milvus or Zilliz Cloud(fully managed vector database as a service)
- Code Splitters: AST-based splitter (with automatic fallback), LangChain character-based splitter
- Languages: TypeScript, JavaScript, Python, Java, C++, C#, Go, Rust, PHP, Ruby, Swift, Kotlin, Scala, Markdown
- Development Tools: VSCode, Model Context Protocol
📦 Other Ways to Use Claude Context
While MCP is the recommended way to use Claude Context with AI assistants, you can also use it directly or through the VSCode extension.
Build Applications with Core Package
The @zilliz/claude-context-core package provides the fundamental functionality for code indexing and semantic search.
import { Context, MilvusVectorDatabase, OpenAIEmbedding } from '@zilliz/claude-context-core';
// Initialize embedding provider
const embedding = new OpenAIEmbedding({
apiKey: process.env.OPENAI_API_KEY || 'your-openai-api-key',
model: 'text-embedding-3-small'
});
// Initialize vector database
const vectorDatabase = new MilvusVectorDatabase({
address: process.env.MILVUS_ADDRESS || 'your-zilliz-cloud-public-endpoint',
token: process.env.MILVUS_TOKEN || 'your-zilliz-cloud-api-key'
});
// Create context instance
const context = new Context({
embedding,
vectorDatabase
});
// Index your codebase with progress tracking
const stats = await context.indexCodebase('./your-project', (progress) => {
console.log(`${progress.phase} - ${progress.percentage}%`);
});
console.log(`Indexed ${stats.indexedFiles} files, ${stats.totalChunks} chunks`);
// Perform semantic search
const results = await context.semanticSearch('./your-project', 'vector database operations', 5);
results.forEach(result => {
console.log(`File: ${result.relativePath}:${result.startLine}-${result.endLine}`);
console.log(`Score: ${(result.score * 100).toFixed(2)}%`);
console.log(`Content: ${result.content.substring(0, 100)}...`);
});
VSCode Extension
Integrates Claude Context directly into your IDE. Provides an intuitive interface for semantic code search and navigation.
- Direct Link: Install from VS Code Marketplace
- Manual Search:
- Open Extensions view in VSCode (Ctrl+Shift+X or Cmd+Shift+X on Mac)
- Search for "Semantic Code Search"
- Click Install
🛠️ Development
Setup Development Environment
Prerequisites
- Node.js 20.x or 22.x
- pnpm (recommended package manager)
Cross-Platform Setup
# Clone repository
git clone https://github.com/zilliztech/claude-context.git
cd claude-context
# Install dependencies
pnpm install
# Build all packages
pnpm build
# Start development mode
pnpm dev
Windows-Specific Setup
On Windows, ensure you have:
- Git for Windows with proper line ending configuration
- Node.js installed via the official installer or package manager
- pnpm installed globally:
npm install -g pnpm
# Windows PowerShell/Command Prompt
git clone https://github.com/zilliztech/claude-context.git
cd claude-context
# Configure git line endings (recommended)
git config core.autocrlf false
# Install dependencies
pnpm install
# Build all packages (uses cross-platform scripts)
pnpm build
# Start development mode
pnpm dev
Building
# Build all packages (cross-platform)
pnpm build
# Build specific package
pnpm build:core
pnpm build:vscode
pnpm build:mcp
# Performance benchmarking
pnpm benchmark
Windows Build Notes
- All build scripts are cross-platform compatible using rimraf
- Build caching is enabled for faster subsequent builds
- Use PowerShell or Command Prompt - both work equally well
Running Examples
# Development with file watching
cd examples/basic-usage
pnpm dev
📖 Examples
Check the /examples directory for complete usage examples:
- Basic Usage: Simple indexing and search example
❓ FAQ
Common Questions:
- What files does Claude Context decide to embed?
- Can I use a fully local deployment setup?
- Does it support multiple projects / codebases?
- How does Claude Context compare to other coding tools?
❓ For detailed answers and more troubleshooting tips, see our FAQ Guide.
🔧 Encountering issues? Visit our Troubleshooting Guide for step-by-step solutions.
📚 Need more help? Check out our complete documentation for detailed guides and troubleshooting tips.
🤝 Contributing
We welcome contributions! Please see our Contributing Guide for details on how to get started.
Package-specific contributing guides:
🗺️ Roadmap
- AST-based code analysis for improved understanding
- Support for additional embedding providers
- Agent-based interactive search mode
- Enhanced code chunking strategies
- Search result ranking optimization
- Robust Chrome Extension
📄 License
This project is licensed under the MIT License - see the LICENSE file for details.
