concurrent-browser-mcp
A multi-concurrent browser MCP (Model Context Protocol) server built with Playwright.
中文 | English
Features
- 🚀 Multi-Instance Concurrency: Support running multiple browser instances simultaneously
- 🎯 Instance Management: Dynamically create, manage, and clean up browser instances
- 🔧 Flexible Configuration: Support various browser types and custom configurations
- 🛡️ Resource Management: Automatically clean up timed-out instances to prevent resource leaks
- 🌐 Full Feature Support: Complete browser automation capabilities (navigation, clicking, input, screenshots, etc.)
- 💻 Cross-Platform: Support Chromium, Firefox, WebKit
Installation
Option 1: Install from npm (Recommended)
# Global installation
npm install -g concurrent-browser-mcp
# Or use npx directly (no installation required)
npx concurrent-browser-mcp
Option 2: Build from Source
# Clone repository
git clone https://github.com/sailaoda/concurrent-browser-mcp.git
cd concurrent-browser-mcp
# Install dependencies
npm install
# Build project
npm run build
# Optional: Global link (for local development)
npm link
Option 3: Quick Install Script
git clone https://github.com/sailaoda/concurrent-browser-mcp.git
cd concurrent-browser-mcp
./install.sh
Quick Start
1. Basic Usage
# Start server (default configuration)
npx concurrent-browser-mcp
# Custom configuration
npx concurrent-browser-mcp --max-instances 25 --browser firefox --headless false
2. MCP Client Configuration
Choose the appropriate configuration based on your installation method:
Using npm global installation or npx
{
"mcpServers": {
"concurrent-browser": {
"command": "npx",
"args": ["concurrent-browser-mcp", "--max-instances", "20"]
}
}
}
Using global installation version
{
"mcpServers": {
"concurrent-browser": {
"command": "concurrent-browser-mcp",
"args": ["--max-instances", "20"]
}
}
}
Using local build version
If you built from source, you can reference the local build version directly:
{
"mcpServers": {
"concurrent-browser": {
"command": "node",
"args": ["/path/to/concurrent-browser-mcp/dist/index.js", "--max-instances", "20"],
"cwd": "/path/to/concurrent-browser-mcp"
}
}
}
Or use relative path (if config file and project are in the same directory level):
{
"mcpServers": {
"concurrent-browser": {
"command": "node",
"args": ["./concurrent-browser-mcp/dist/index.js", "--max-instances", "20"]
}
}
}
Using npm link version (development mode)
If you used npm link:
{
"mcpServers": {
"concurrent-browser": {
"command": "concurrent-browser-mcp",
"args": ["--max-instances", "20"]
}
}
}
Command Line Options
| Option | Description | Default |
|---|---|---|
-m, --max-instances <number> | Maximum number of instances | 20 |
-t, --instance-timeout <number> | Instance timeout in minutes | 30 |
-c, --cleanup-interval <number> | Cleanup interval in minutes | 5 |
--browser <browser> | Default browser type (chromium/firefox/webkit) | chromium |
--headless | Default headless mode | true |
--width <number> | Default viewport width | 1280 |
--height <number> | Default viewport height | 720 |
--user-agent <string> | Default user agent | - |
--proxy <string> | Proxy server address (e.g., http://127.0.0.1:7890) | - |
--no-proxy-auto-detect | Disable automatic proxy detection | false |
--ignore-https-errors | Ignore HTTPS errors | false |
--bypass-csp | Bypass CSP | false |
Proxy Configuration
concurrent-browser-mcp supports flexible proxy configuration to help you use browser automation features in network environments that require proxies.
Proxy Configuration Methods
1. Specify Proxy via Command Line
# Use specified proxy server
npx concurrent-browser-mcp --proxy http://127.0.0.1:7890
2. Automatic Local Proxy Detection (Enabled by Default)
The system automatically detects proxies in the following order:
- Environment Variables:
HTTP_PROXY,HTTPS_PROXY,ALL_PROXY - Common Proxy Ports: 7890, 1087, 8080, 3128, 8888, 10809, 20171
- System Proxy Settings (macOS): Automatically reads system network settings
# Auto-detection enabled by default (no additional parameters needed)
npx concurrent-browser-mcp
# Explicitly disable auto-detection
npx concurrent-browser-mcp --no-proxy-auto-detect
3. Proxy Settings in MCP Configuration File
Using specified proxy:
{
"mcpServers": {
"concurrent-browser": {
"command": "npx",
"args": ["concurrent-browser-mcp", "--proxy", "http://127.0.0.1:7890"]
}
}
}
Disable proxy:
{
"mcpServers": {
"concurrent-browser": {
"command": "npx",
"args": ["concurrent-browser-mcp", "--no-proxy-auto-detect"]
}
}
}
Proxy Detection Logs
The proxy detection results will be displayed at startup:
🚀 Starting Concurrent Browser MCP Server...
Max instances: 20
Default browser: chromium
Headless mode: yes
Viewport size: 1280x720
Instance timeout: 30 minutes
Cleanup interval: 5 minutes
Proxy: Auto-detection enabled # or shows detected proxy address
Supported Proxy Types
- HTTP proxy:
http://proxy-server:port - HTTPS proxy:
https://proxy-server:port - SOCKS5 proxy:
socks5://proxy-server:port
Notes
- Proxy configuration applies to all created browser instances
- Authentication with username/password is not supported
- Proxy can be set via environment variables without manual configuration
- Proxy detection is completed automatically at service startup without affecting runtime performance
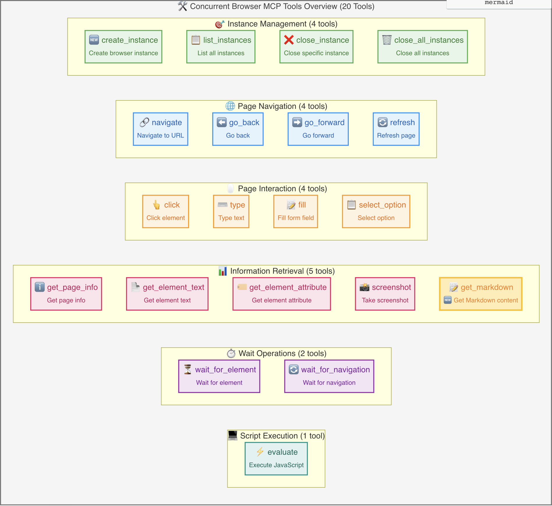
Available Tools

Instance Management
browser_create_instance: Create a new browser instancebrowser_list_instances: List all instancesbrowser_close_instance: Close a specific instancebrowser_close_all_instances: Close all instances
Page Navigation
browser_navigate: Navigate to a specified URLbrowser_go_back: Go back to previous pagebrowser_go_forward: Go forward to next pagebrowser_refresh: Refresh current page
Page Interaction
browser_click: Click on page elementsbrowser_type: Type text contentbrowser_fill: Fill form fieldsbrowser_select_option: Select dropdown options
Page Information
browser_get_page_info: Get detailed page information including full HTML content, page statistics, and metadatabrowser_get_element_text: Get element textbrowser_get_element_attribute: Get element attributesbrowser_screenshot: Take page screenshotsbrowser_get_markdown: 🆕 Get Markdown content
Wait Operations
browser_wait_for_element: Wait for element to appearbrowser_wait_for_navigation: Wait for page navigation to complete
JavaScript Execution
browser_evaluate: Execute JavaScript code
Usage Examples
1. Create Browser Instance
// Create a new Chrome instance
await callTool('browser_create_instance', {
browserType: 'chromium',
headless: false,
viewport: { width: 1920, height: 1080 },
metadata: {
name: 'main-browser',
description: 'Main browser instance'
}
});
2. Navigation and Interaction
// Navigate to website
await callTool('browser_navigate', {
instanceId: 'your-instance-id',
url: 'https://example.com'
});
// Click element
await callTool('browser_click', {
instanceId: 'your-instance-id',
selector: 'button.submit'
});
// Input text
await callTool('browser_type', {
instanceId: 'your-instance-id',
selector: 'input[name="search"]',
text: 'search query'
});
3. Get Page Information
// Take screenshot
await callTool('browser_screenshot', {
instanceId: 'your-instance-id',
fullPage: true
});
// Get page information
await callTool('browser_get_page_info', {
instanceId: 'your-instance-id'
});
4. Concurrent Operations
// Create multiple instances for parallel processing
const instances = await Promise.all([
callTool('browser_create_instance', { metadata: { name: 'worker-1' } }),
callTool('browser_create_instance', { metadata: { name: 'worker-2' } }),
callTool('browser_create_instance', { metadata: { name: 'worker-3' } })
]);
// Navigate to different pages in parallel
await Promise.all(instances.map(async (instance, index) => {
await callTool('browser_navigate', {
instanceId: instance.data.instanceId,
url: `https://example${index + 1}.com`
});
}));
Architecture Design
┌─────────────────────────────────────────────────────────────────┐
│ MCP Client │
├─────────────────────────────────────────────────────────────────┤
│ Concurrent Browser MCP Server │
│ ┌─────────────────┐ ┌─────────────────┐ ┌─────────────────┐ │
│ │ Browser Tools │ │ Browser Manager │ │ MCP Server │ │
│ │ │ │ │ │ │ │
│ │ - Tool Defs │ │ - Instance Mgmt │ │ - Request │ │
│ │ - Execution │ │ - Lifecycle │ │ Handling │ │
│ │ - Validation │ │ - Cleanup │ │ - Error Mgmt │ │
│ └─────────────────┘ └─────────────────┘ └─────────────────┘ │
├─────────────────────────────────────────────────────────────────┤
│ Playwright │
│ ┌─────────────────┐ ┌─────────────────┐ ┌─────────────────┐ │
│ │ Browser 1 │ │ Browser 2 │ │ Browser N │ │
│ │ (Chromium) │ │ (Firefox) │ │ (WebKit) │ │
│ └─────────────────┘ └─────────────────┘ └─────────────────┘ │
└─────────────────────────────────────────────────────────────────┘
Real Functionality Testing
In addition to simulation demo scripts, we also provide real browser functionality test scripts that let you see actual screenshot results:
🧪 Run Real Tests
# Run real browser screenshot test
node test-real-screenshot.js
This test script will:
- Start real browser: Using Chromium engine
- Visit websites: Navigate to example.com and github.com
- Save screenshots: Generate real PNG screenshot files
- File output: Generate screenshot files in current directory
📸 Test Output Example
🚀 Starting real browser screenshot test...
✅ Browser started
✅ Page created
🌐 Navigating to https://example.com...
✅ Page loaded successfully
📸 Taking screenshot and saving as screenshot-2025-07-19T11-04-18-660Z.png...
✅ Screenshot saved: screenshot-2025-07-19T11-04-18-660Z.png
📊 File size: 23.57 KB
📂 File location: /path/to/screenshot-2025-07-19T11-04-18-660Z.png
🌐 Visiting https://github.com...
✅ github screenshot saved: screenshot-github-2025-07-19T11-04-18-660Z.png (265.99 KB)
🛑 Browser closed
🖼️ View Screenshot Files
After testing, you can find actual screenshot files in the project directory:
# View generated screenshot files
ls -la screenshot-*.png
# Open in system default image viewer
open screenshot-*.png # macOS
start screenshot-*.png # Windows
xdg-open screenshot-*.png # Linux
Differences from Traditional MCP Browser Servers
| Feature | Traditional MCP Browser Server | Concurrent Browser MCP |
|---|---|---|
| Instance Management | Single instance | Multi-instance concurrency |
| Resource Isolation | None | Complete isolation |
| Concurrent Processing | Serial | Parallel |
| Instance Lifecycle | Manual management | Automatic management |
| Resource Cleanup | Manual | Automatic |
| Scalability | Limited | Highly scalable |
Development Guide
Local Development Environment Setup
# 1. Clone project
git clone https://github.com/sailaoda/concurrent-browser-mcp.git
cd concurrent-browser-mcp
# 2. Install dependencies
npm install
# 3. Build project
npm run build
# 4. Local link (optional, for global command testing)
npm link
Available npm Scripts
# Build TypeScript project
npm run build
# Development mode (file watching)
npm run dev
# Run code linting
npm run lint
# Fix code formatting issues
npm run lint:fix
# Clean build artifacts
npm run clean
# Run tests
npm test
Project Structure
concurrent-browser-mcp/
├── src/ # Source code directory
│ ├── index.ts # CLI entry point
│ ├── server.ts # MCP server main logic
│ ├── browser-manager.ts # Browser instance manager
│ └── tools.ts # MCP tool definitions and implementation
├── dist/ # Build artifacts directory
├── assets/ # Static resources directory
├── examples/ # Example scripts
├── test-real-screenshot.js # Real test script
├── config.example.json # Configuration example
├── package.json # Project configuration
├── tsconfig.json # TypeScript configuration
└── README.md # Project documentation
Using Local Build Version
After building, you can use the local version in several ways:
Option 1: Run build files directly
# Run built files
node dist/index.js --max-instances 20
# Use absolute path in MCP configuration
{
"mcpServers": {
"concurrent-browser": {
"command": "node",
"args": ["/absolute/path/to/concurrent-browser-mcp/dist/index.js", "--max-instances", "20"]
}
}
}
Option 2: Use npm link (recommended for development)
# Execute link in project root directory
npm link
# Now you can use it like a global package
concurrent-browser-mcp --max-instances 20
# Use in MCP configuration
{
"mcpServers": {
"concurrent-browser": {
"command": "concurrent-browser-mcp",
"args": ["--max-instances", "20"]
}
}
}
Option 3: Use in project directory
# Run directly in project directory
cd /path/to/concurrent-browser-mcp
npm run build
node dist/index.js
# MCP configuration using relative path
{
"mcpServers": {
"concurrent-browser": {
"command": "node",
"args": ["./concurrent-browser-mcp/dist/index.js"],
"cwd": "/parent/directory/path"
}
}
}
Testing and Debugging
# Run real browser tests
node test-real-screenshot.js
# Run simulated MCP call tests
node examples/demo.js
# Start development server (with debug output)
node dist/index.js --max-instances 5 --browser chromium --headless false
Contributing Guidelines
- Fork this project
- Create feature branch (
git checkout -b feature/amazing-feature) - Commit changes (
git commit -m 'Add some amazing feature') - Push to branch (
git push origin feature/amazing-feature) - Open Pull Request
